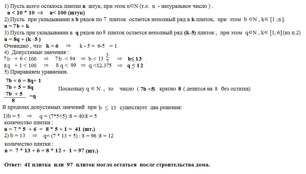
Пусть данное некоторое число