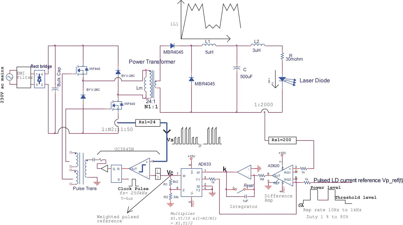
Pulse current