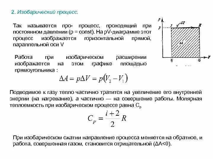
Процесс идущий при постоянном давлении