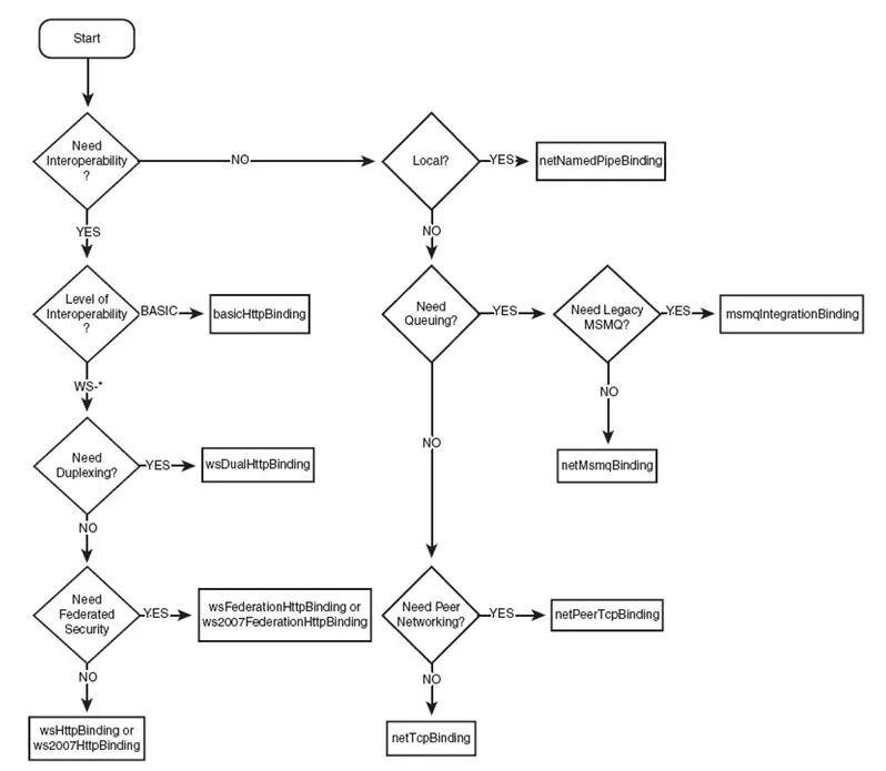
Protocol binding