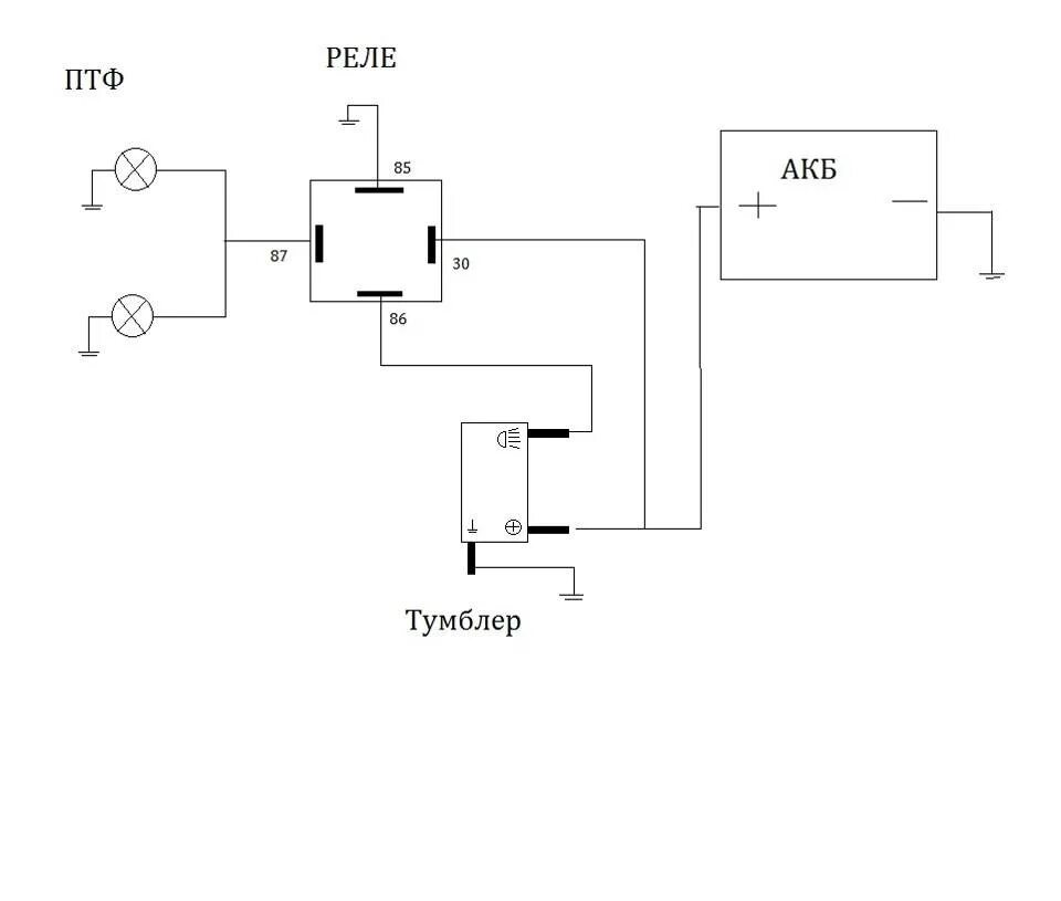
Противотуманки через кнопку