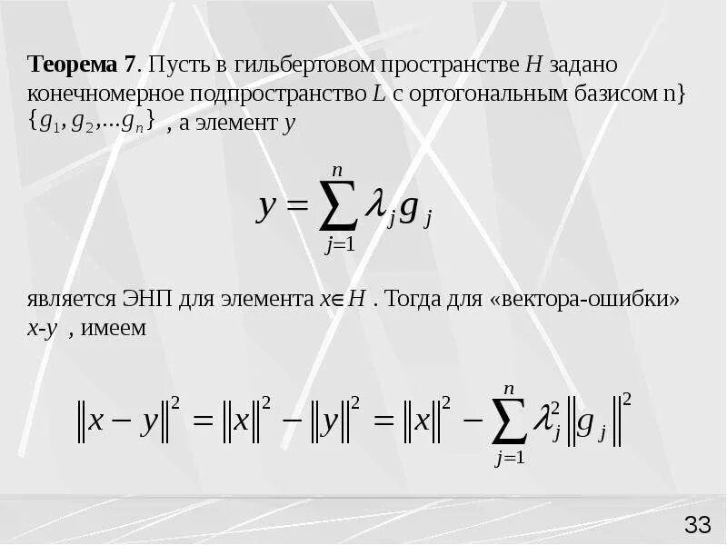
Пространство теоремы в пространстве