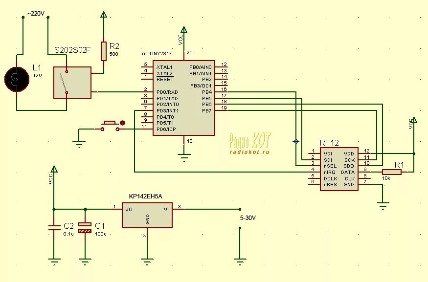
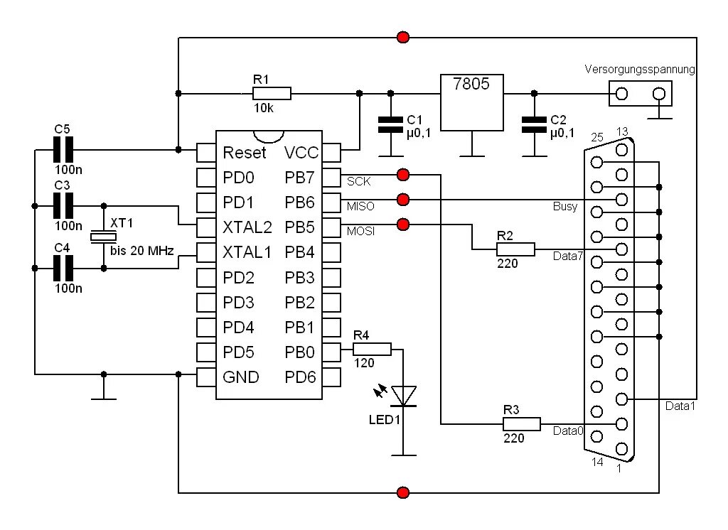
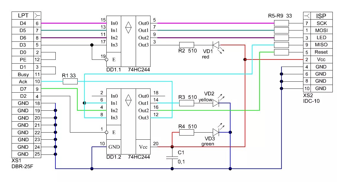
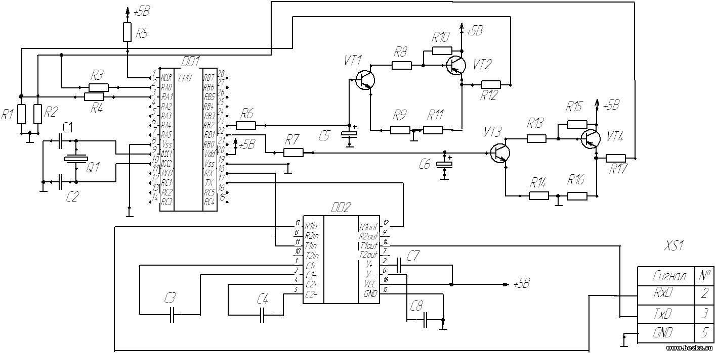
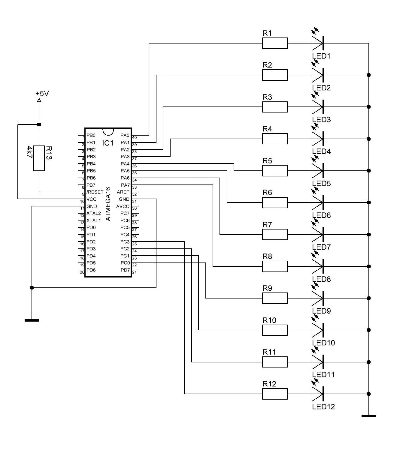
Простейший микроконтроллер