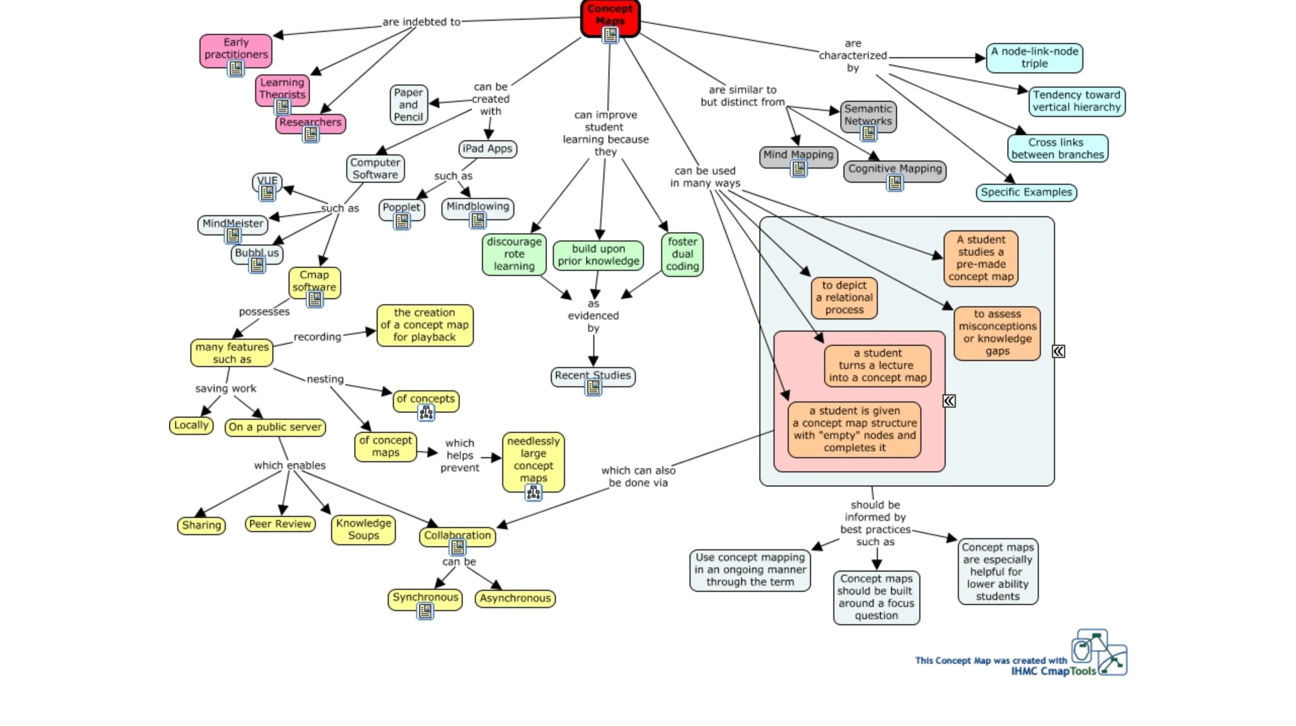
Programming map