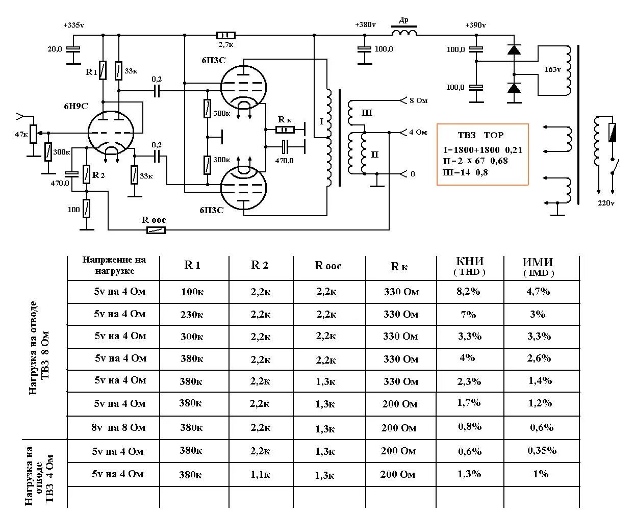
Программа твз