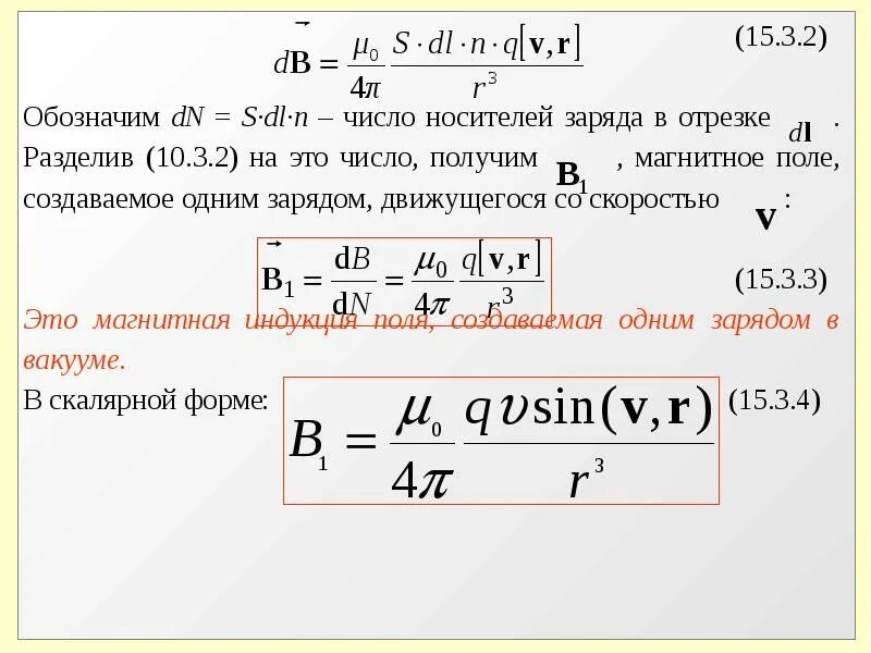
Программа лаплас