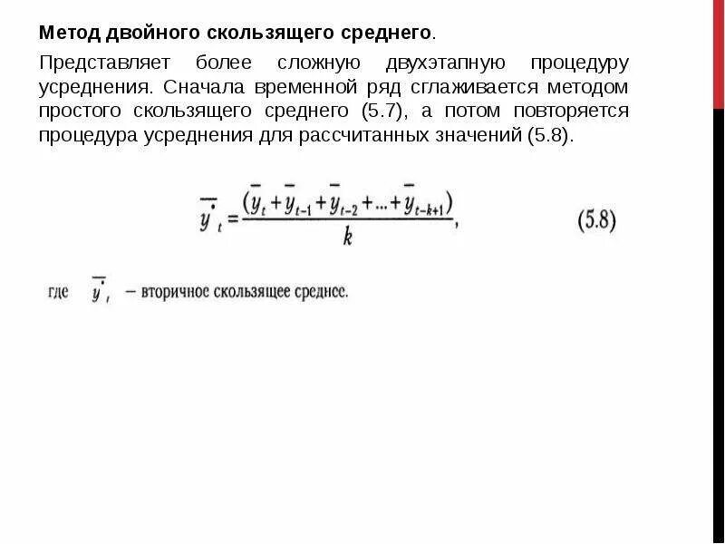
Прогнозирование методом скользящего среднего