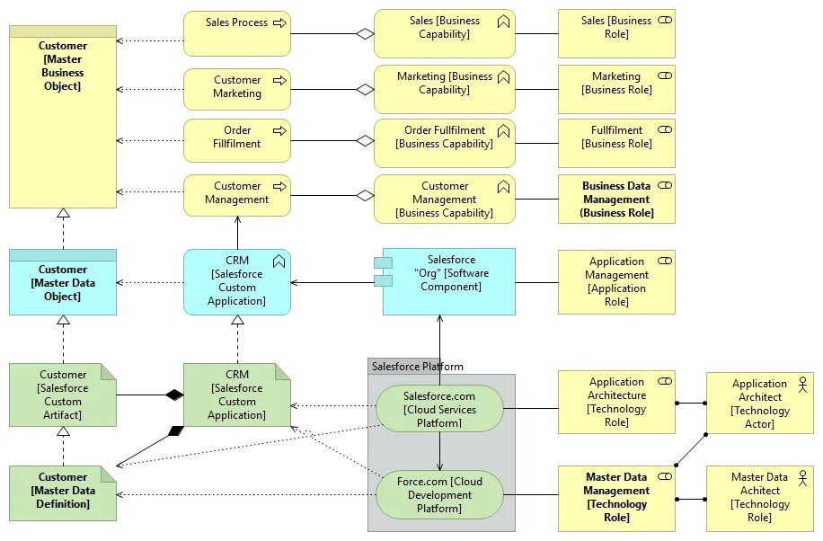
Process master