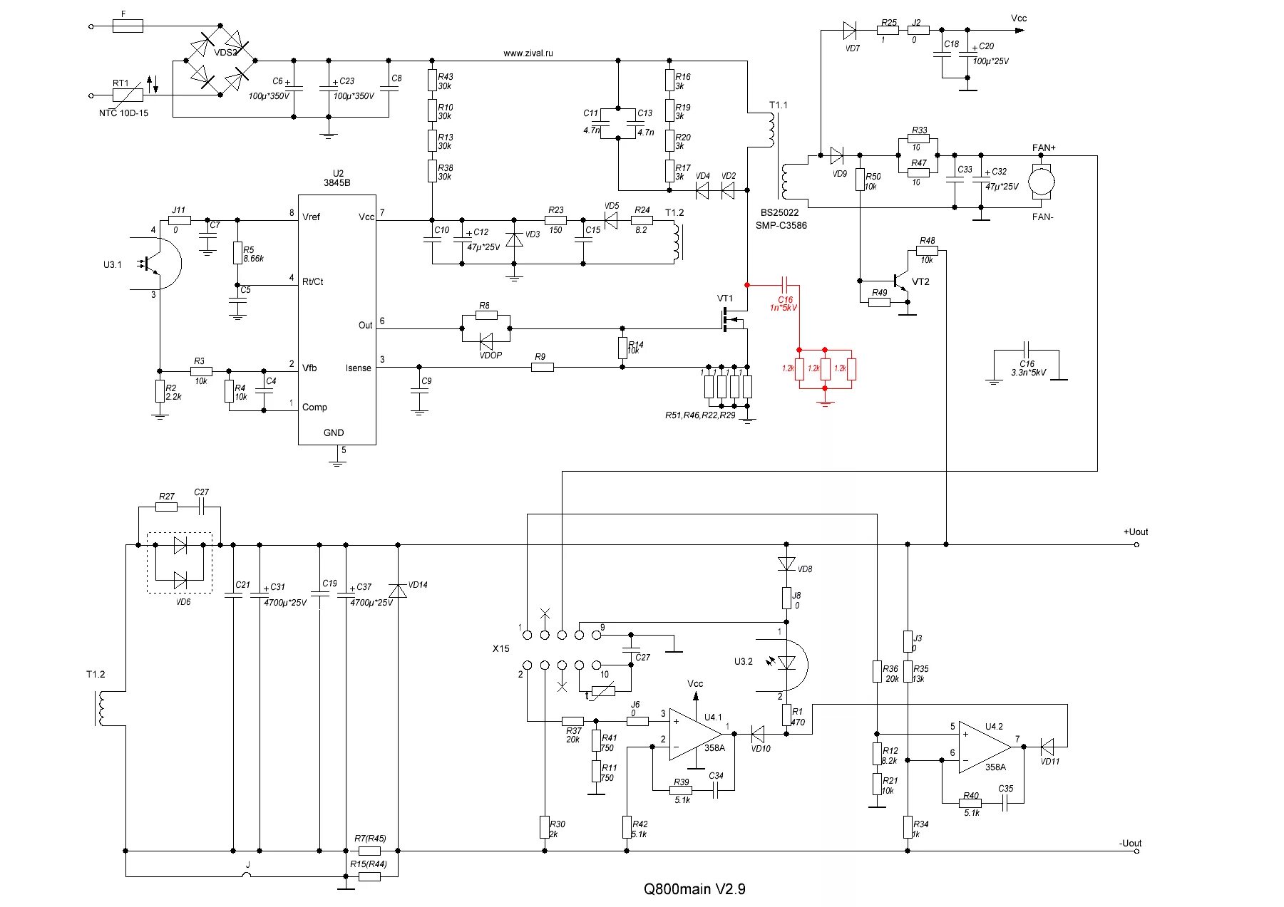
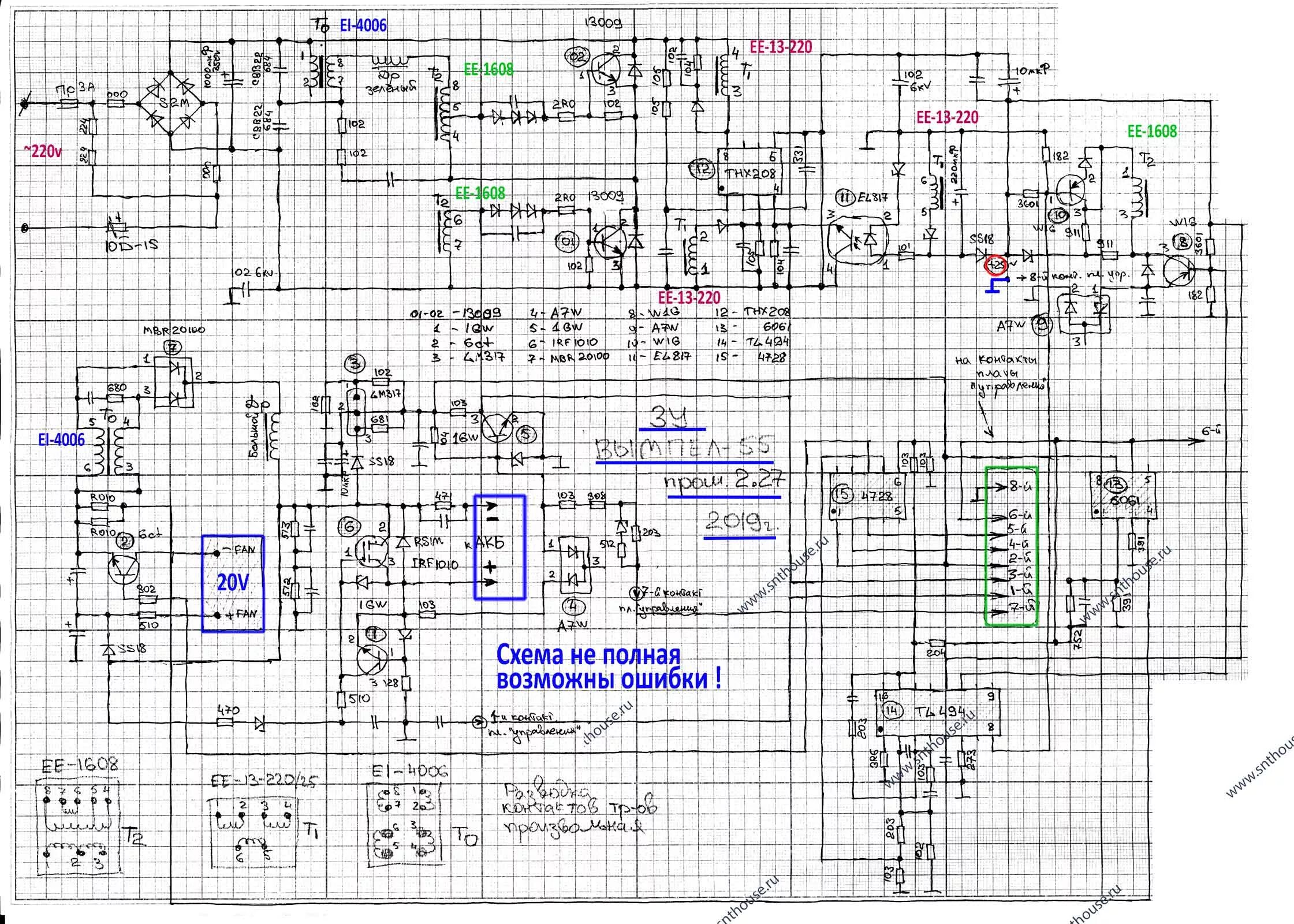
Принципиальные схемы зарядных устройств вымпел