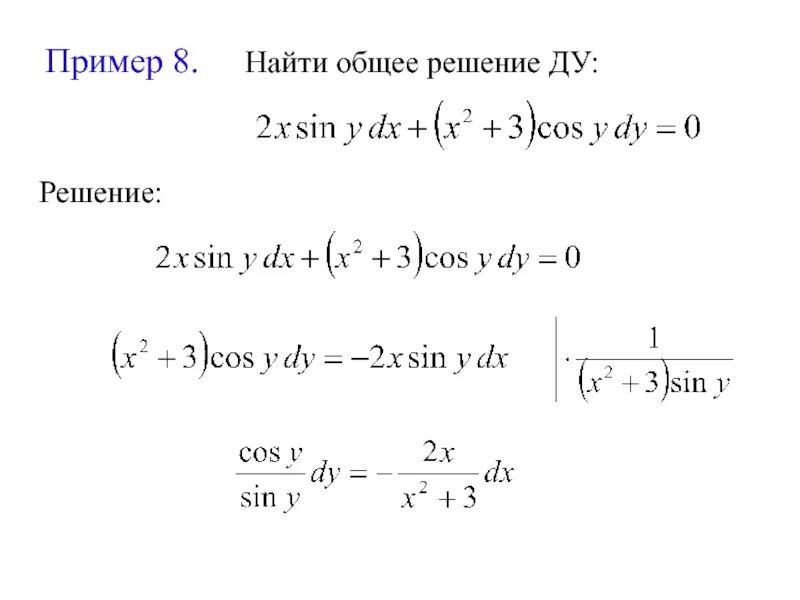
Пример общего решения