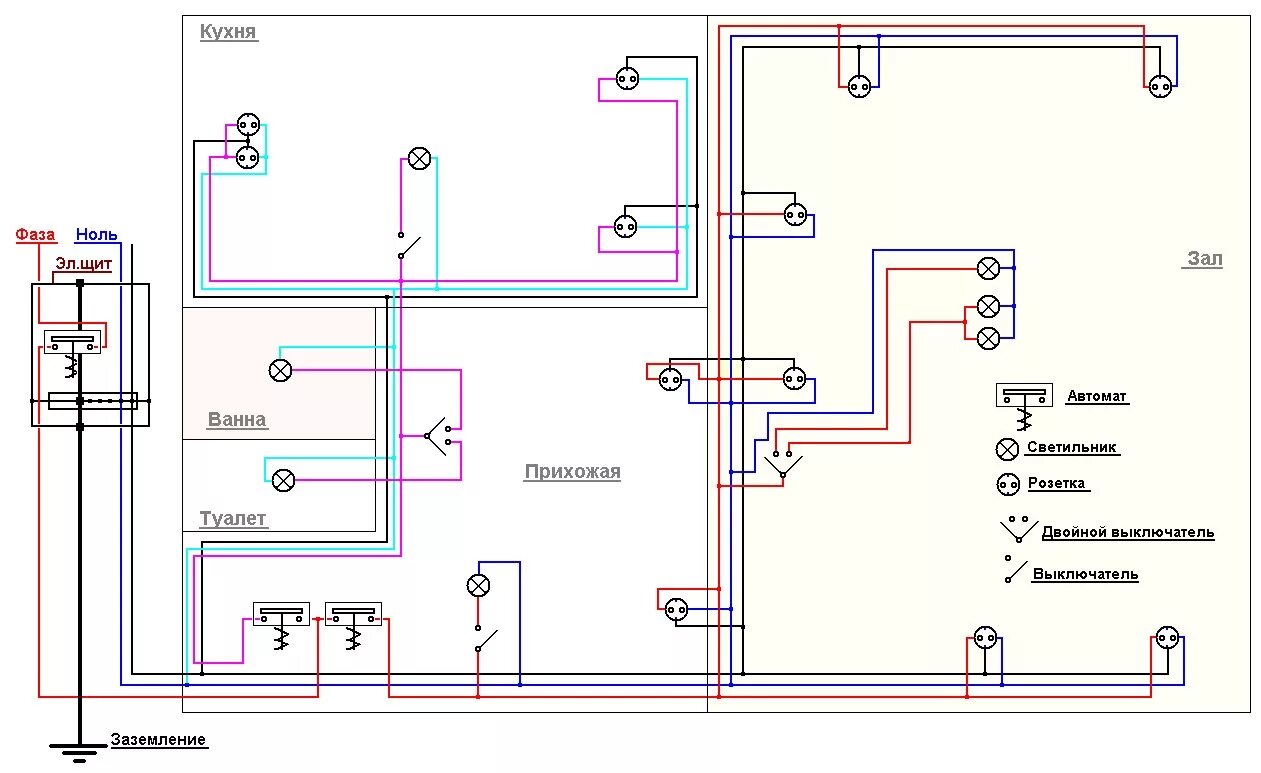
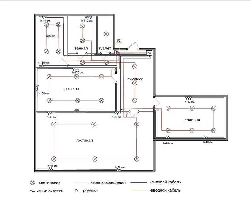
Пример электропроводки