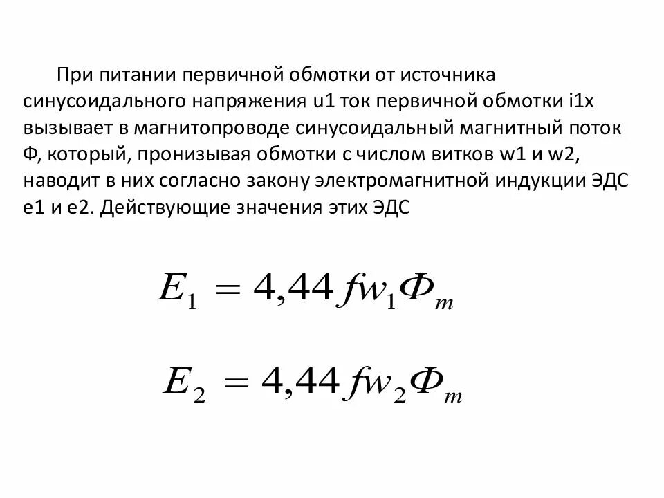
При всяком изменении магнитного потока