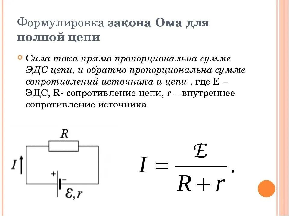
При увеличении силы тока сопротивление уменьшается