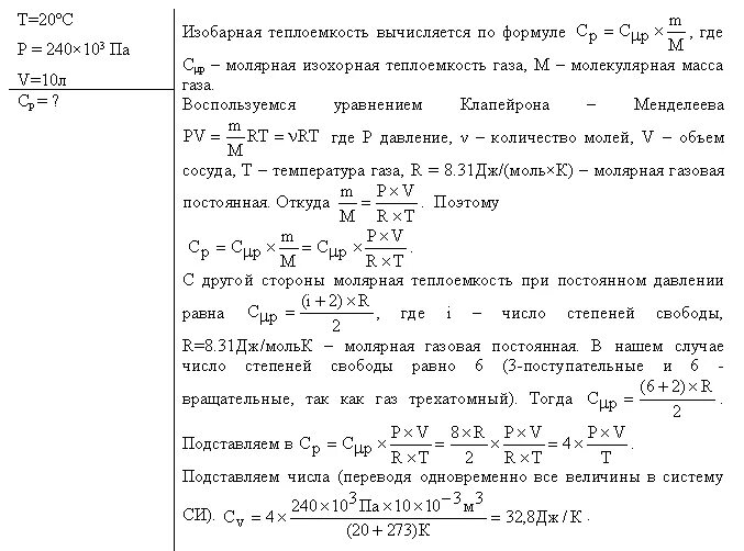
При температуре 240 к и давлении