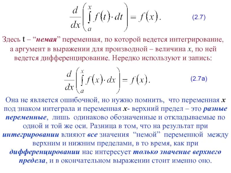
Предел выражения