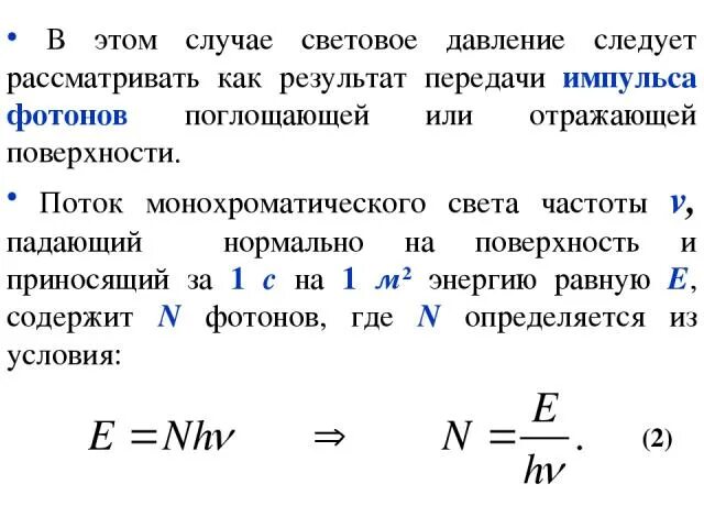
Поток фотонов это