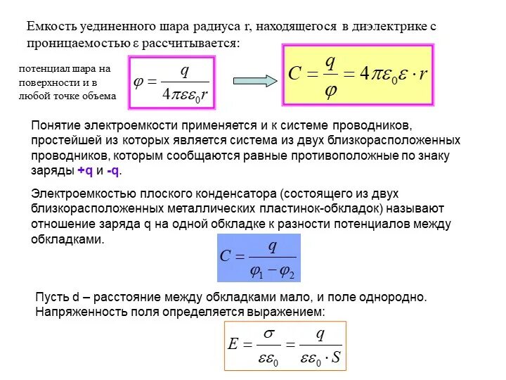
Потенциал шара формула