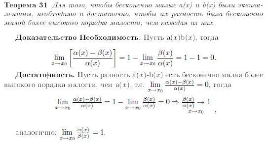
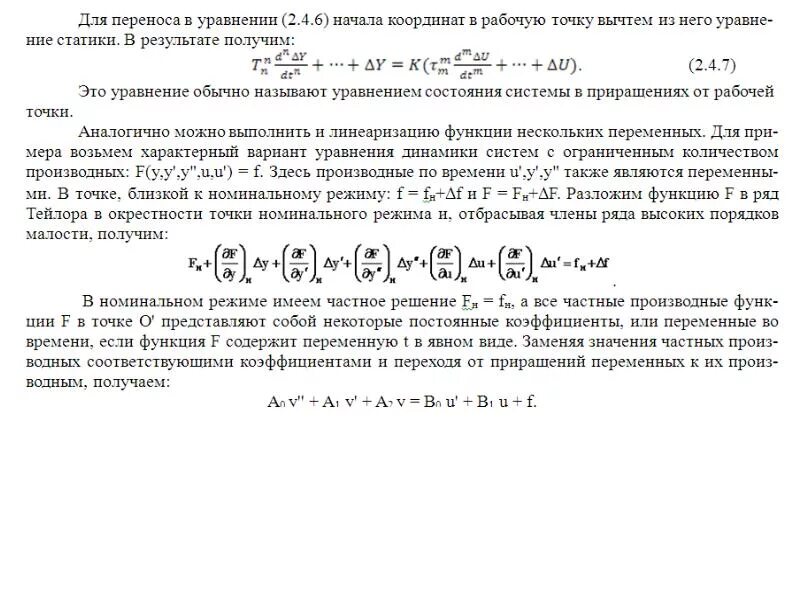
Порядок малости функции