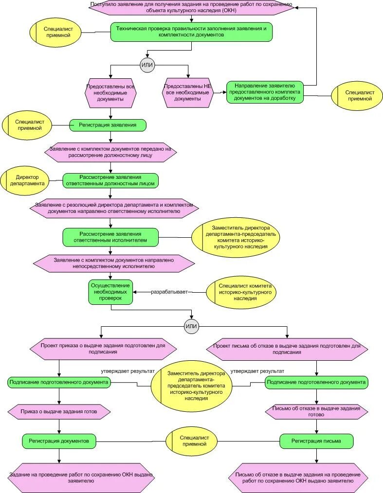
Получить задание на выполнение работ