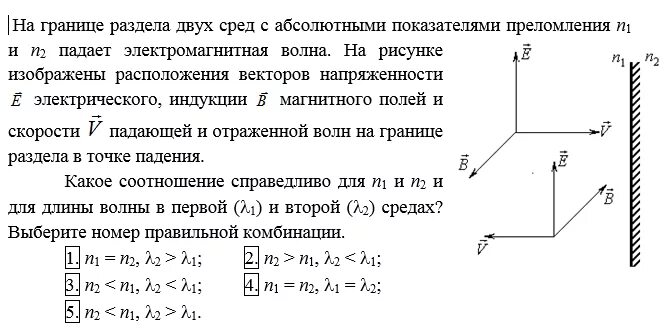
Показатель преломления n1 n2