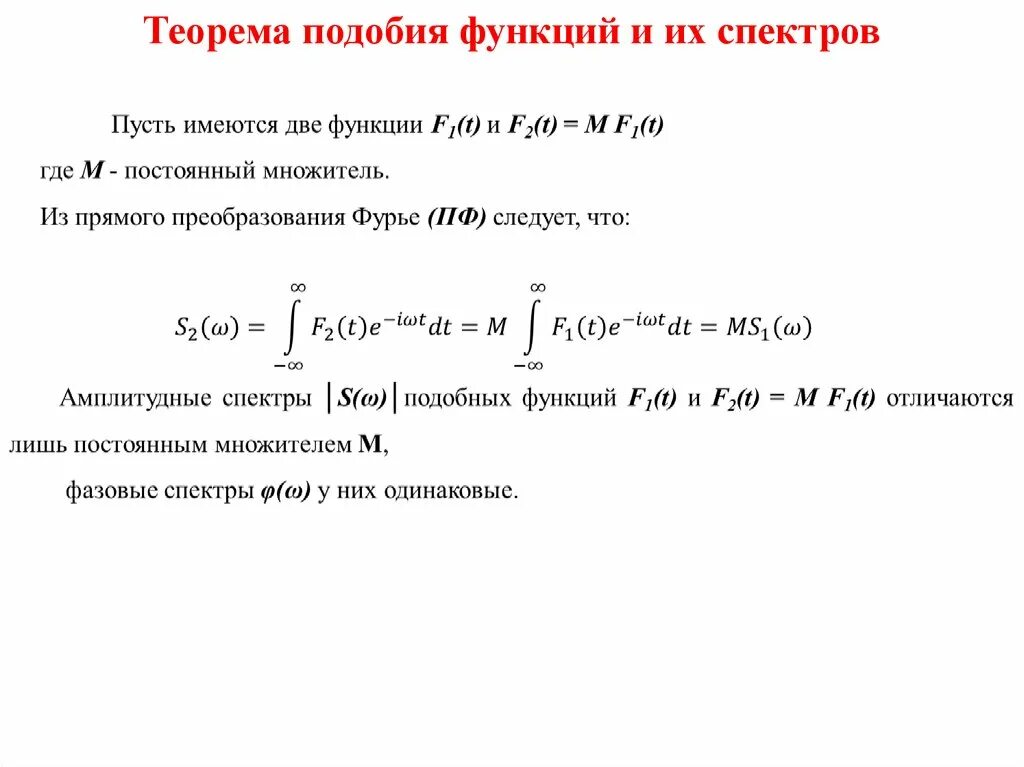
Подобные функции