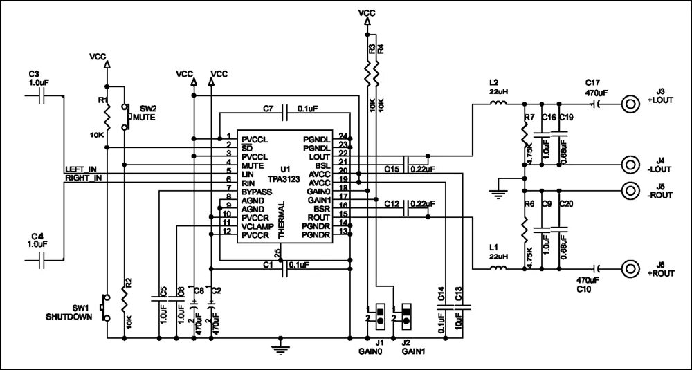
Подключение цифрового усилителя