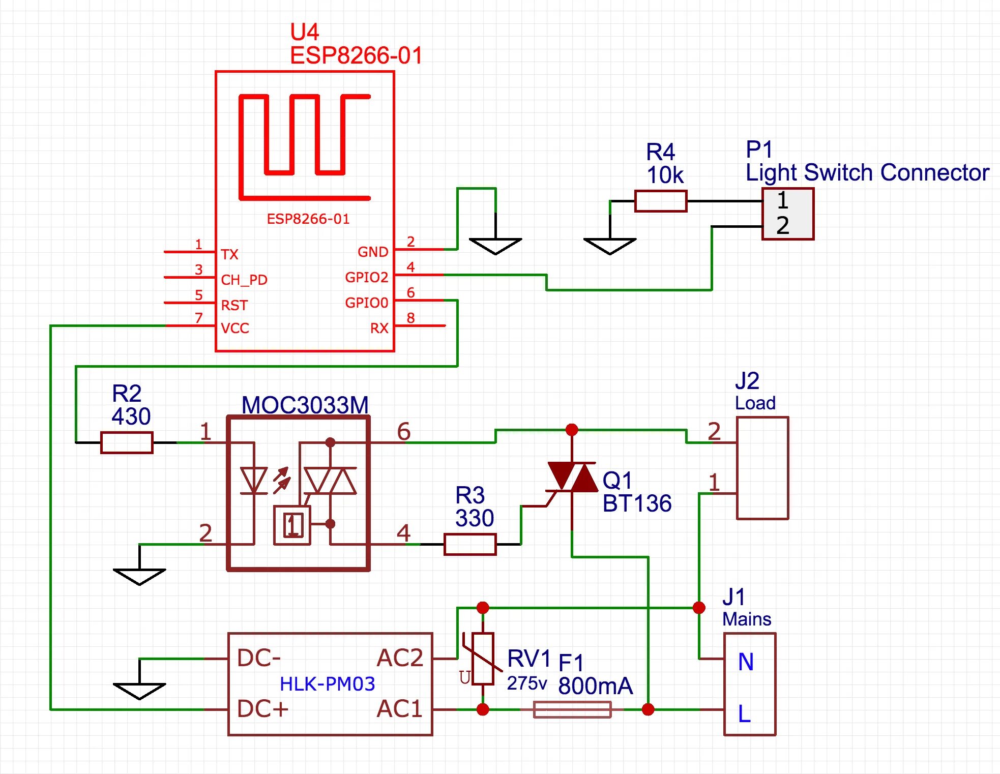
Подключение модуля esp8266