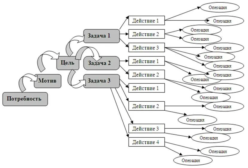
По леонтьеву элементом структуры деятельности выступает