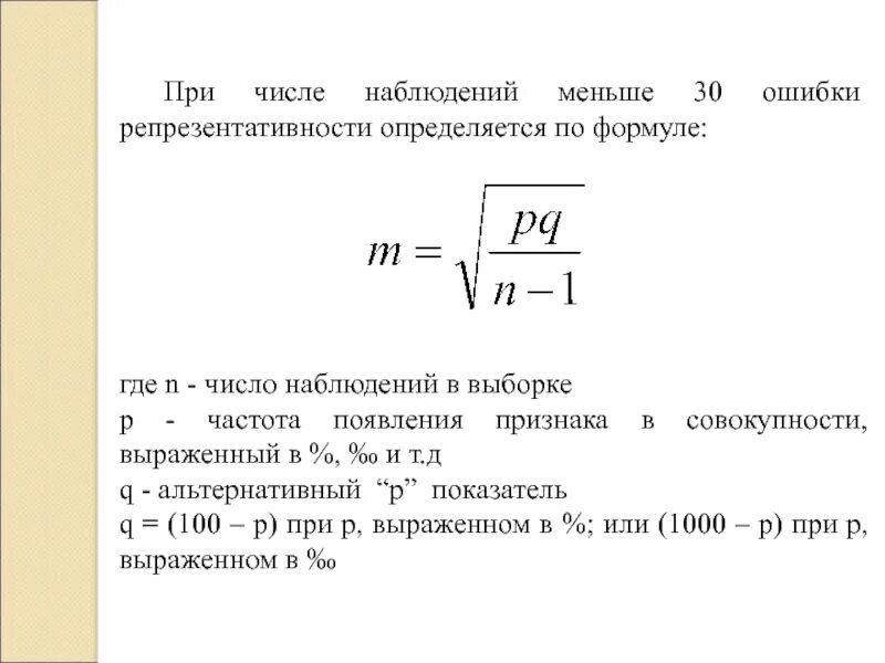
По формуле определяется число