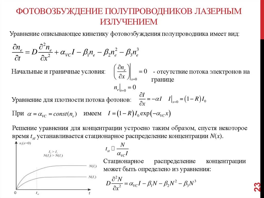
Плотность лазерного излучения