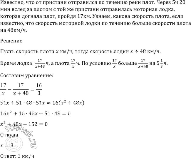
Плот через час моторная лодка