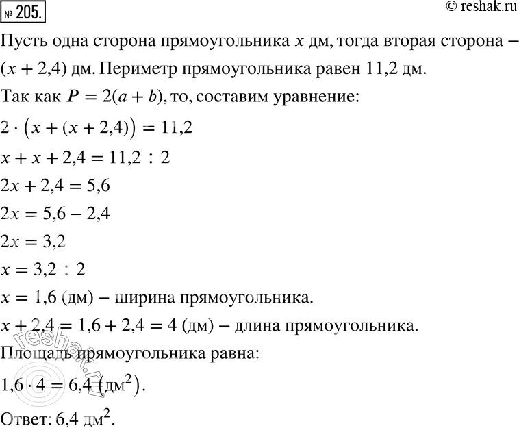
Площадь прямоугольника равна 56 дм2 длина 7