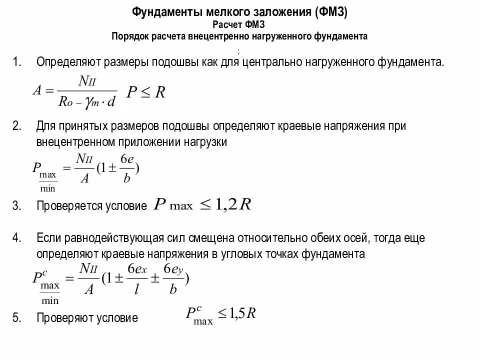
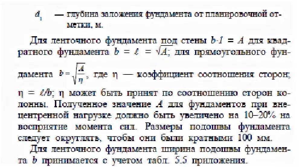
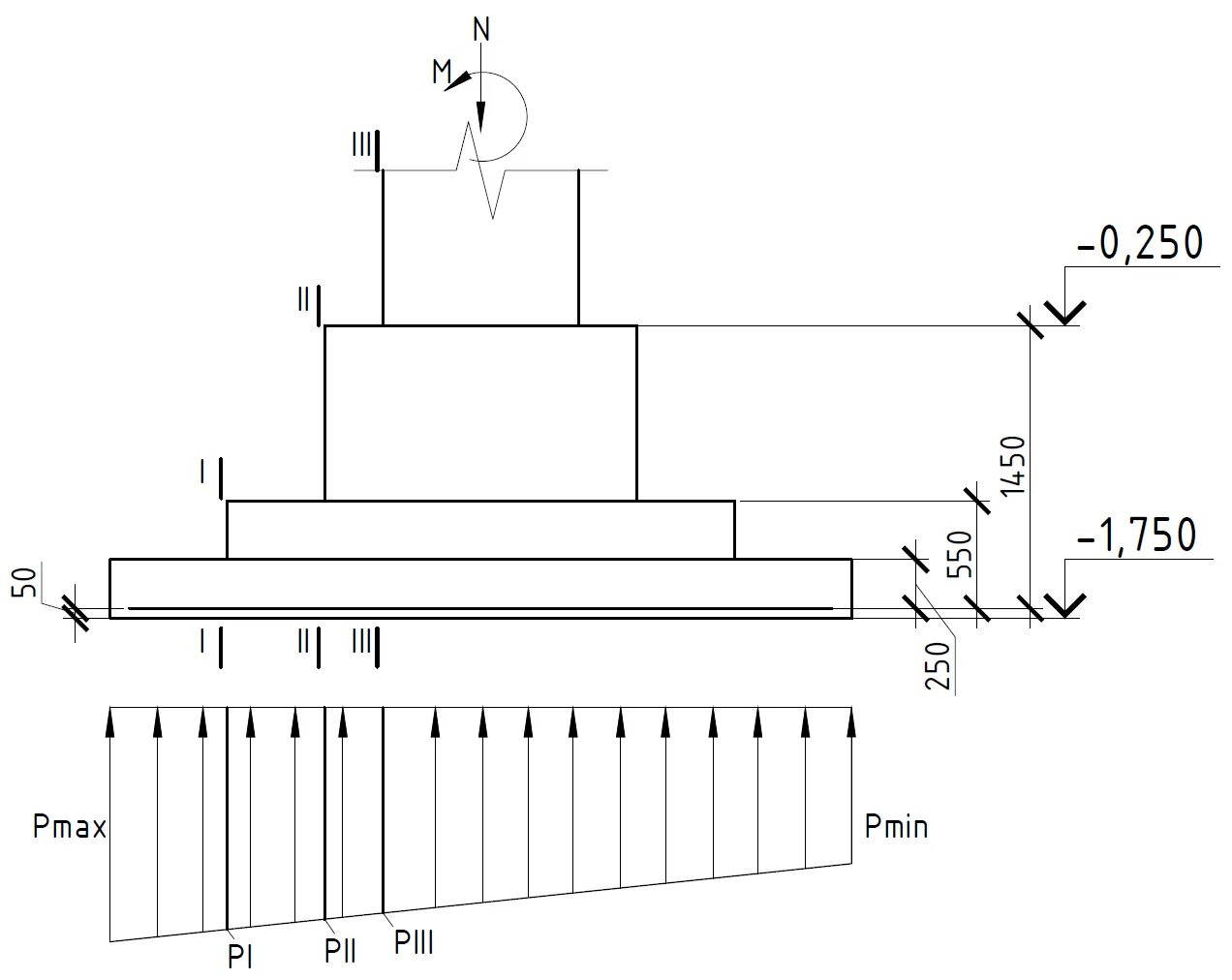
Площадь подошвы фундамента