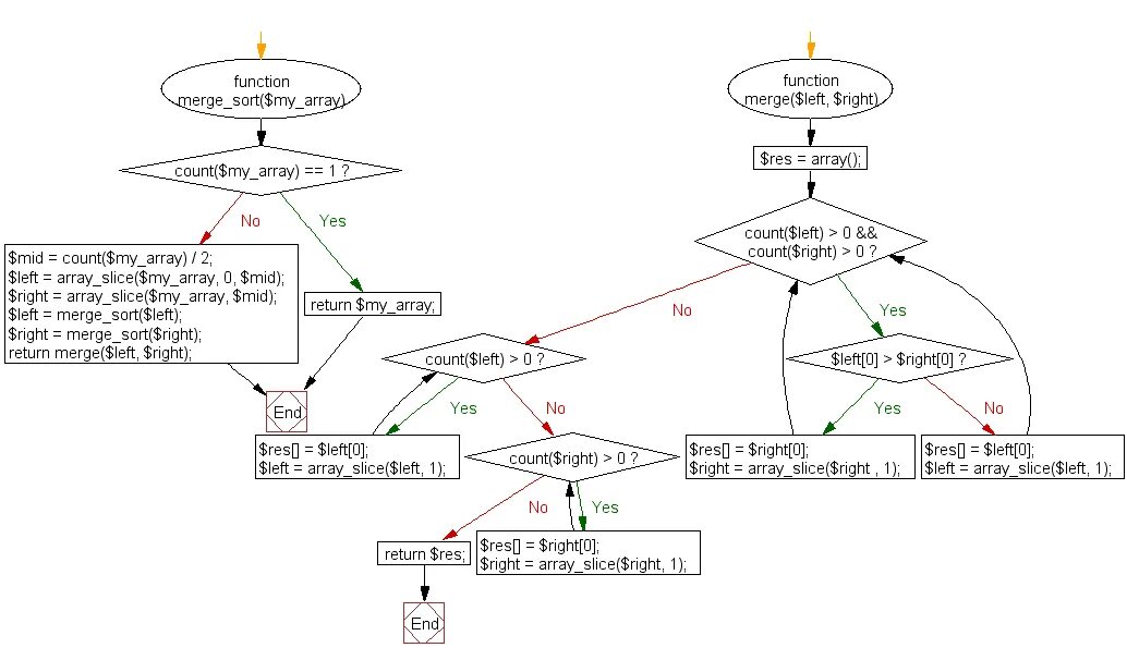
Php сортировка массива по значению