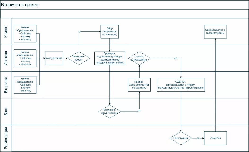
Передача денег через ячейку