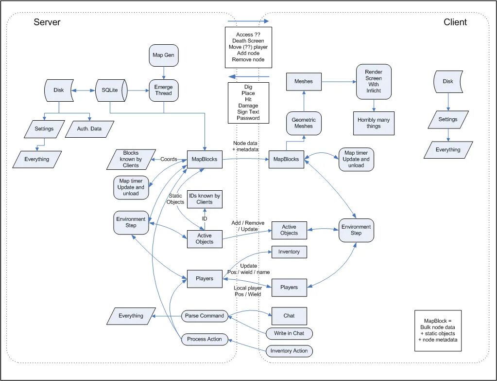
Parse process