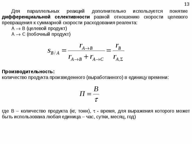
Параллельные реакции