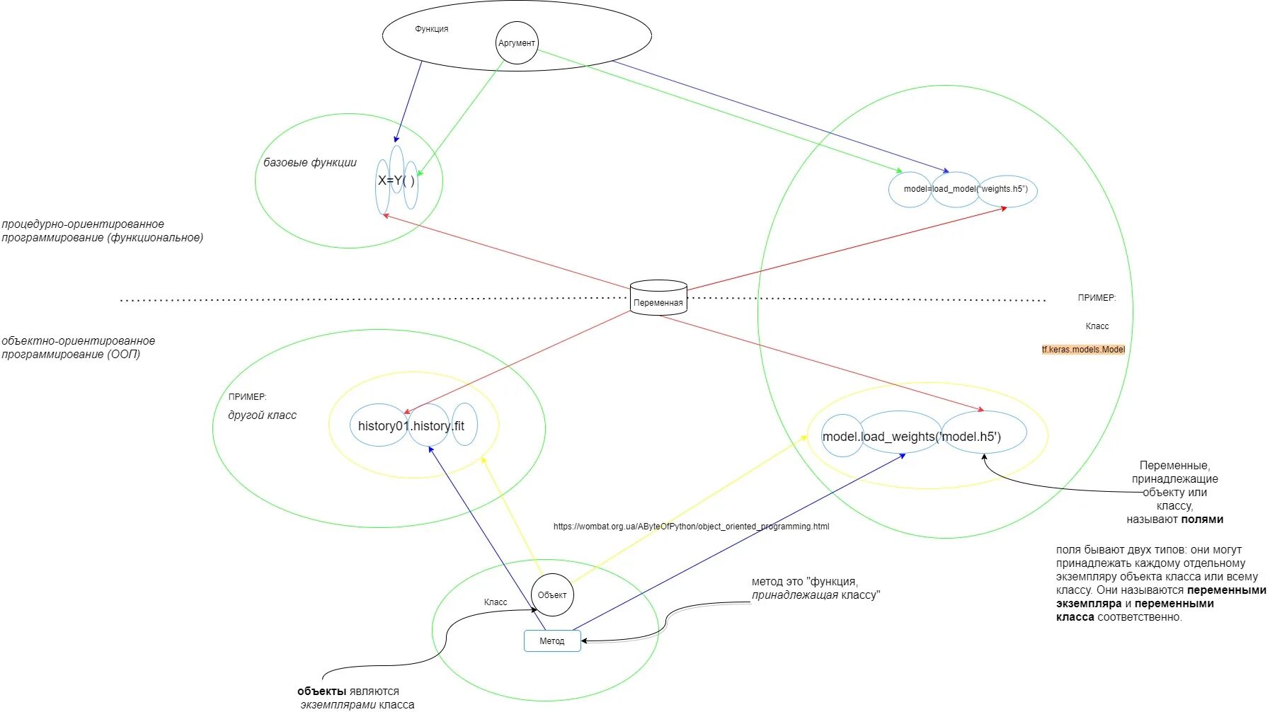
Парадигма программирования ооп