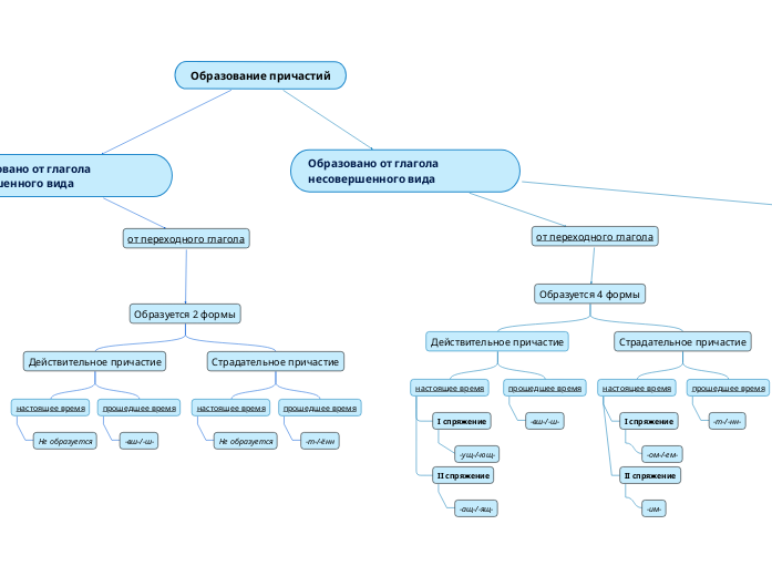
Ошибку в образовании причастия