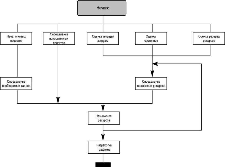
Организация распределения ресурсов