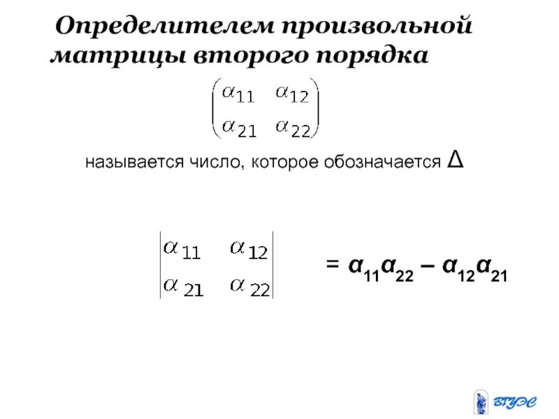
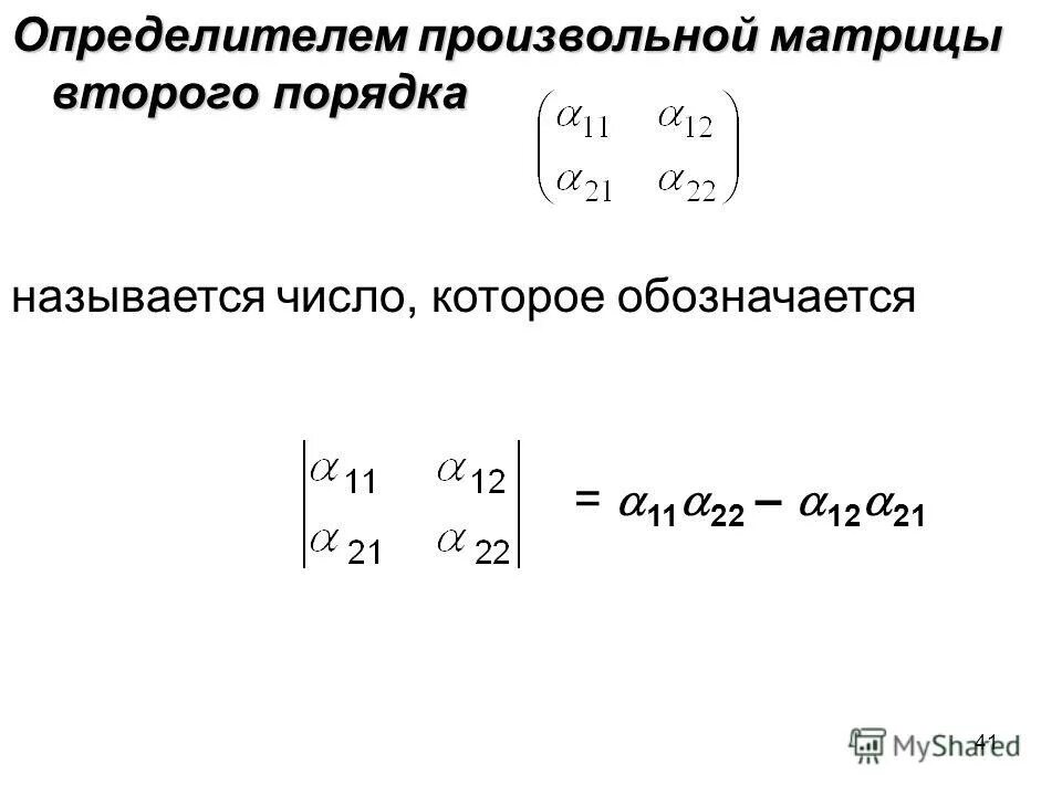
Определитель произвольного порядка