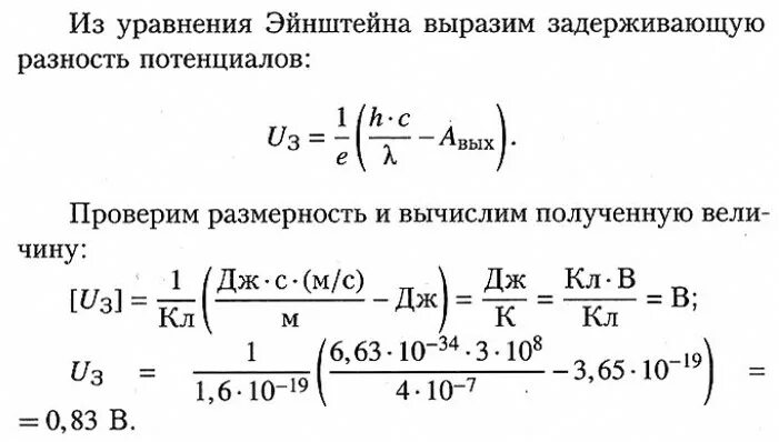
Определите задерживающую разность