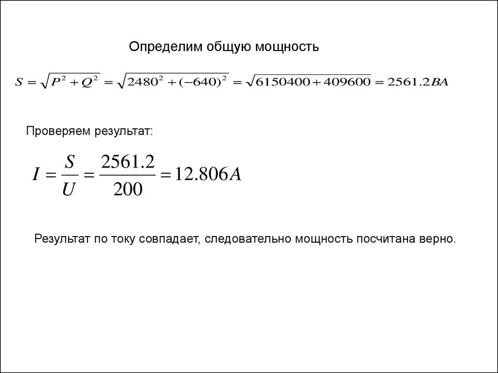
Определите суммарное определение