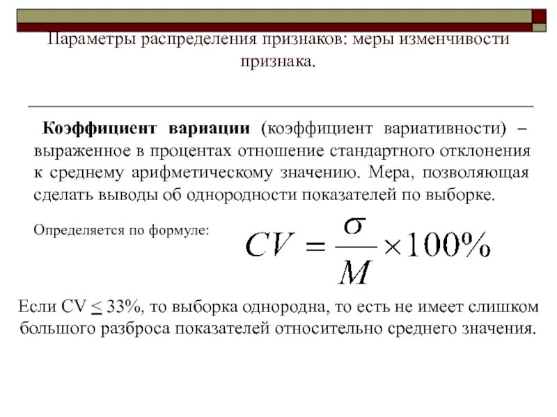
Определите коэффициент вариации признака