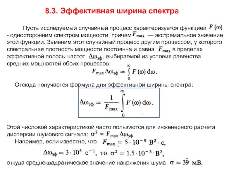
Определите эффективную