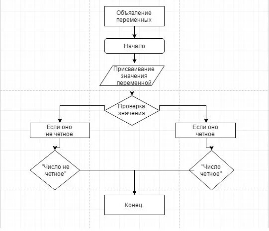
Определить является ли заданное число четным