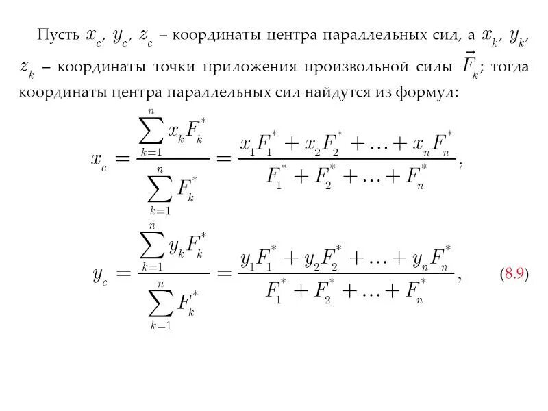
Определение центра параллельных сил