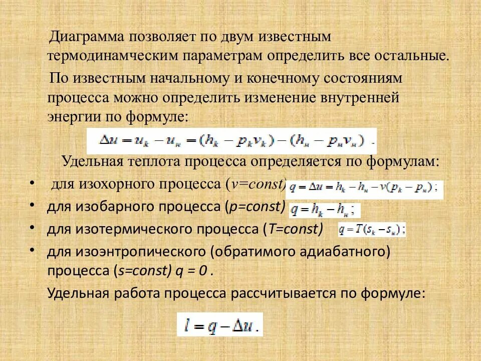
Определение параметров пара