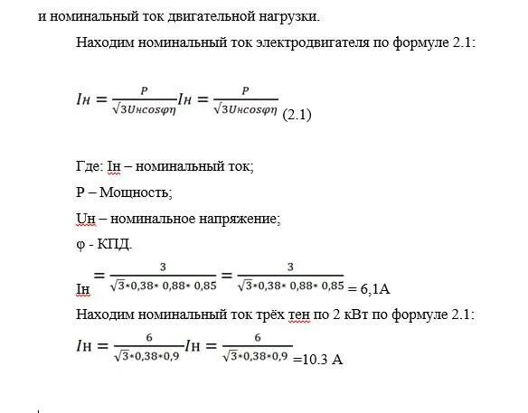
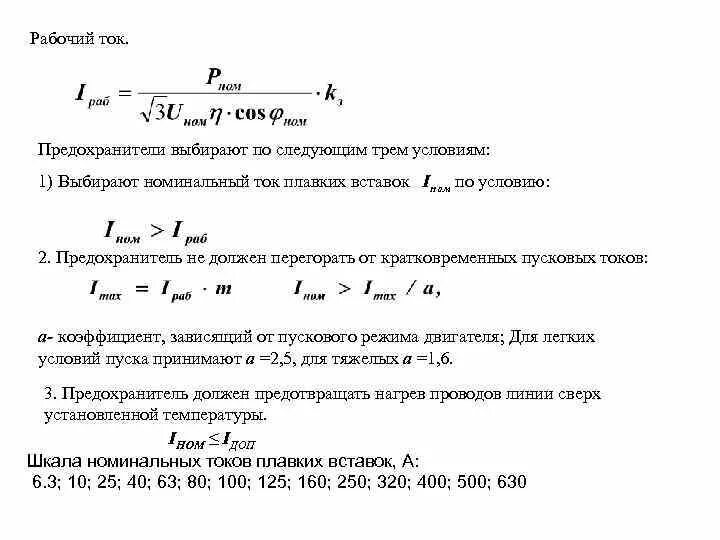
Определение номинального тока