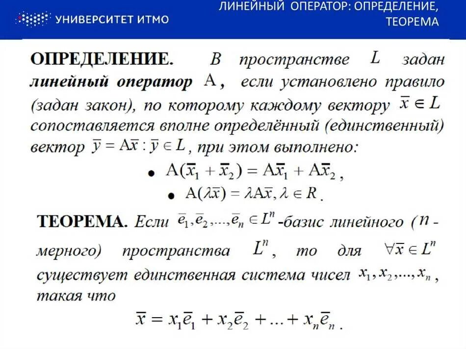
Оператора определения типа